Beschreibung von Beispielen der Service Module aus der Plattform.

Nachfolgend Beschreibung einiger Beispiele für Serice Module aus der Plattform

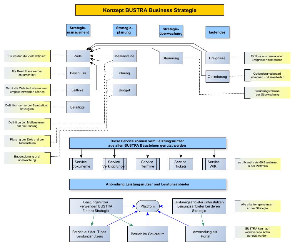
Service Dokumente

  • Mit der Office Automation Komponente Dokumente können Sie beliebige Dokumente verwalten.
  • Diese werden dann der Business Strategie ebenso wie allen anderen Modulen zur Verfügung gestellt.
  • Sie sparen sich die Beschaffung eines Dokumenten Management Systems.

Service Verknüpfungen

  • Mit Office Automation werden alle Informationen in einer standardisierten Struktur verwaltet und organisiert.
  • Über eine Methode Verknüpfungen können alle Informationen mit allen Informationen vernetzt und benutzt werden.
  • So baut sich ein Netzwerk von Wissen auf, das sich von alleine oder durch Ihre Erfassung immer weiter erweitert.

Service Termine

  • Für die Abwicklung ist es von Vorteil wenn Termine mit einer Tagesordnung möglichst automatisch generiert werden.
  • In den Terminen können dann diese Informationen direkt bearbeitet werden und müssen nicht extra aufbereitet oder vorbereitet werden. Ebenso können die vorgemerkten Daten direkt aus dem Termin gepflegt werden.
  • Da alle Informationen mit den Daten verknüpft sind werden die Tagesordnungspunkte ebenfalls verknüpft und können so auch aus z.B. den Ereignissen eingesehen werden.
  • Das Modul Termine eignet sich besonders für die Durchführung von Steuerungsterminen, kann natürlich auch universell eingesetzt werden.

Service Tickets

  • Jedes Unternehmen sollte ein Ticketsystem einsetzen, um die täglichen Anforderungen und Herausforderungen abwickeln zu können.
  • Das Office Automation Ticketsystem ist mit dem Modul Strategie verbunden und kann in den einzelnen Tickets Aufgaben durchführen und überwachen.
  • Über das Verknüpfungssystem existiert eine optimale Anbindung.

SWIKI

  • Jeder kennt heute das berühmte WIKI System um Wissen abzurufen oder zu verwalten. Einer der besonderen Vorteile ist hier die Schwarmintelligenz, weil viele Menschen an den gleichen Themen arbeiten.
  • SWIKI greift diesen Gedanken auf und setzt diese Lösung auf die Bedürfnisse eines Unternehmens um. Informationen können vernetzt und in verschiedenen Bereichen genutzt werden.
  • Ohne den Einsatz von SWIKI werden Informationen häufig abgestellt, immer wieder neu erzeugt und können nicht vielfach genutzt werden.
  • Mit dem Einsatz von SWIKI werden Informationen automatisch oder manuell in sogenannten Seiten erzeugt, die dann in beliebig vielen Ansichten konsumiert werden können. Egal aus welcher Ansicht man eine Seite aufruft und bearbeitet, ist sie automatisch an allen Stellen aktualisiert. Selbstverständlich sind Techniken wie Pflege, Historie und Rechte vorhanden.

Service weitere

  • In Office Automation gibt es weitere ca. 50 Module für verschiedenste Aufgaben.

Kontaktieren Sie uns:

Ihr Nachricht wurde erfolgreich versendet!
Beim Versand Ihrer Nachricht ist ein Fehler aufgetreten.